Bedrijfsprocessen

De bedrijfsprocessen van Bouwboeren B.V

  • Inkoopproces
  • Magazijnproces
  • Verkoopproces 

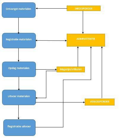
Inkoopproces

De materialen worden pas besteld als er een inkoopopdracht is omdat dan bepaald kan worden welke materialen besteld moeten worden voor het bouwproject. Ook kan het voor komen dat er later nog extra dingen bijbesteld worden. Nadat de materialen besteld zijn  worden ze ontvangen waarna de inkoopfactuur gecontroleerd wordt op eventuele fouten. Als alles klopt wordt de factuur betaald.


Magazijnproces

Er is geen sprake van een heel groot magazijn omdat veel materialen er maar zeer kort liggen aangezien ze per klus besteld worden. wel is  opslag van materialen die altijd gebruikt worden zoals schroeven etc. ook is er gereedschap op voorraad voor het geval er gereedschap kapot gaat.

 

Als de materialen het  magazijn inkomen worden ze eerst geregistreerd. Dit gebeurt tegelijk met het controleren inkoopfactuur in het inkoopproces. Als ze geregistreerd zijn worden ze opgeslagen en zodra ze nodig zijn voor een klus worden ze weer uit het magazijn gehaald.


Verkoopprocres


Maak jouw eigen website met JouwWeb